BT

Disseminando conhecimento e inovação em desenvolvimento de software corporativo.

Contribuir

Tópicos

Escolha a região

Início Apresentações Big Data como Serviço: da captura à visualização de dados com alto desempenho

Big Data como Serviço: da captura à visualização de dados com alto desempenho

52:08

Resumo

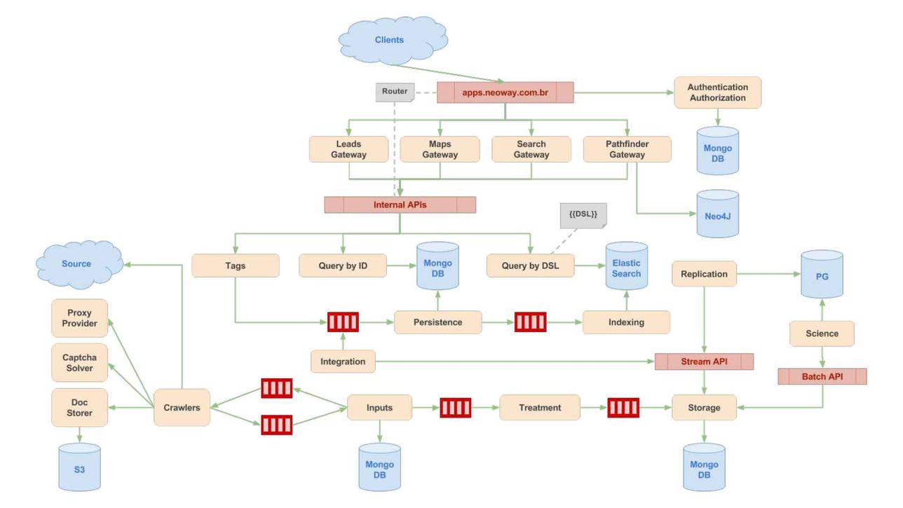
A Neoway fornece serviços de análise de dados e Big Data por assinatura, trabalhando com mais de 10 terabytes de dados indexados de centenas de fontes, em duas verticais: prospecção de clientes e prevenção de fraudes bancárias. Nesta palestra mostraremos como organizamos o fluxo de processamento e análise de dados, desde a captura dos dados até a disponibilização para clientes.

Minibiografia

Ricardo é engenheiro de software no Core Team da Neoway. Tem mais de 10 anos de experiência em desenvolvimento de software e leciona sobre a plataforma Android na pós-graduação do Senai/SC. Kamila trabalha como desenvolvedora Golang na área de dados da Neoway. Participa do projeto da Neoway para migração da arquitetura de processamento de dados.

Sobre o Evento

Entre 24 e 26 de abril, São Paulo recebeu a décima edição brasileira do QCon. Organizado pelo InfoQ Brasil e com palestras selecionadas por um comitê independente, esta edição contou com 3 keynotes, 81 palestras e 93 palestrantes, sendo 19 internacionais. Esse foi o QCon mais internacional do Brasil, o que levou o QCon São Paulo ao patamar dos maiores QCons mundiais.

Gravado em:

01 nov. 2017

BT